A chronological documentation report of how my process of the graduation year from interdisciplinary Arts 2022/2023 evolved. (Zuyd University of Applied Science, Maastricht)

The start of the journey…
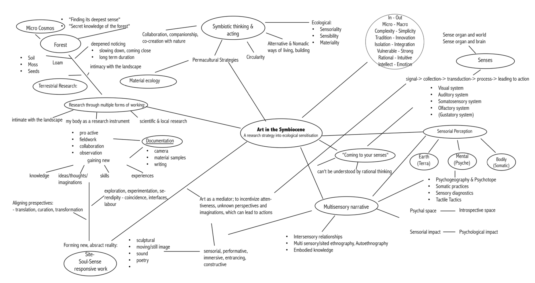
Sensory perception
Symbiotic
Circular
A strategic one-year journey into ecological awareness that will be mapped out visually and in words. My research, through a nature-centric and multi-sensorial art practice aims at exploring and generating knowledge and skills to inspire a sensitized and symbiotic way of life.

This journey is about setting up a way of working, a growing archive and net of knowledge, skills, experiences, experiments, materials and thoughts, through which a multiplicity of perspectives and pathways can evolve. By working with specific partners, the landscape, and natural materials as well as with my own body as a research instrument I am creating an iterative process and exchange between observing, learning, sharing, documenting, reflecting, and finally creating.
Wander and Wonder
From July 2022 on, I will primarily live and work in my car, which I am transforming into my mobile research laboratory. I see my car as a tool and research instrument – it is a mobile shelter, micro studio, observatory and reflection space. I estimate my ecological footprint smaller than if I would live in a regular house. Even though I would rather go on a camel. This contemporary nomadic way of travelling and researching is an essential approach, given that for the development of my work it is vital to stay for designated time periods at specific places to engage with the environment, its inhabitants, and landscapes. Furthermore, this will force me and at the same time allow me to research first – hand living a very minimalized way where I am fully aware of for example space, energy, and- water usage. I will have essential working tools, including camera and loam equipment with me.







September: Documenta, Kassel (Germany)
read the wind
feel the water
(to) harvest
Notes: rythm, sounds, video images, keeping the attention, changing images, with no words, corresponding images, stereo, tribal, sonic anthropology of the rural, resonance, for the recovery of wool, clay…, objects, binding bodies with the landscape they inhabit
“What does Art do to me?”
“Art as a side product” , “Make friends not Art” (Quotes by Escher, van Abbe Museum, Talk Documenta..)
Why not, make friends through Art?
Can Art ever be a product?
“Contemporary conversation”
A participant got asked: “Do we need another Documenta?” – “Yes, but we don’t need Germany”. I wonder why he goes for exclusion. Further on he says: “We need a new world of institutions”. I wonder why it needs to be new. Lumbung is not new. Change is needed, a system change. The creation of different relations and interdependencies. But this concept is not new.
Global North, Western World
Against the West?
Who is the West?
Am I the West?
The! quote of documenta 2022: “We are angry, we are sad, we are tired, we are united!”
The internet and media in people’s mouth for answers all over…
Instead of seeing, feeling, touching, sensing… being in dialogue.
I am too overwhelmed.
I don’t like it to take pictures at exhibitions, it feels intimidating, out of place and distracting, still a few works I took photos of.
Walking through Kassel




October: European Loam Institute, Wagelin (Germany)
A short road trip towards the institute and the rammed earth workshop.
Drawn by texture, light, and smell I am exploring the terrain.









Walking in the early autumn coloured garden.











Within a one-week workshop I learned the ancient technique of rammed earth building. Through hands-on work with a small group of participants, coming from various different disciplines, for example architects, a teacher, a neurologist, engineers or landscape gardeners, I experienced how empowering it is to work together with and through the same interest and intention, a fascination for loam, and the strong belief in its possibilities.











November: Work session loam plastering, Usquert (Netherlands)
When I drive to a place to work, it is usually a longer process of at least two weeks. The loam needs to be applied in different layers, in between (depending on the weather and therefore air conditions) needs to be a certain drying time and a finishing moment of sponging every wall.
While working at a place I am sleeping in my car, very often I am being invited to have lunch and dinner with the people I work at. This is always a very beautiful process where there is on one hand hard physical working time (as I am doing every step of the process by hand) and then next to that the chance to meet new people while enjoying very delicious and healthy food moments together.











Insight notes during the research phase for the Position Paper









Position Paper presentation video
Position Paper
January: Work session loam plastering with heating system, Jade (Germany)
For 2 weeks, I plastered a family’s living and dining area with loam on a wall heating system. The work also involved teaching the family, including 2 young children under the age of 10, how to work with loam so that we could all work together. Loam is a great material for children to experiment with, they can try things out and if something doesn’t work so well it can always be repaired and fixed by me. It was very impressive to experience how quickly children approach the material and are eager to learn to work with it.




Photos of the work sessions and its results…lost..for now…
February/March: Work session and loam expertise advice, Groningen (Netherlands)
One week I stayed and worked with Frits Hendrikson (“The magic mud man”), a loam builder from Groningen. He advised me regarding material choices for the development of my upcoming works and taught me new plastering techniques. We are planning to work more often together on several upcoming projects in the north of the Netherlands and Germany.
















Insight Application “Art Forest Route”, Kyllburg (Eifel Germany, 1.5 hours from Maastricht)

Inside/Outside studio experimentation session, Huntlosen (Germany)













Insight field recordings
Two bending birch trees:
Acorn top:
Forest walking:
Maple propellars:
Artistic Concept experimentation and presentation






Artistic Concept Proposal
April: Experimentation and preparations for “de meldkamer” art space (Maastricht)























May: Build up process for
A Skin on Earth piece
Skin on skin
Skin on Earth
Everything wants to be touched
An ever-evolving piece
From the forest
To the art space
To the forest
Friday May 12th 2023, Opening 9pm
de meldkamer Maastricht, Capucijnenstraat 21
Open during the weekend 13th & 14th 10am – 9pm
Sunday June 11th 2023, Opening 2pm – 4pm
Land art forest route Kyllburg (GER), Marktplatz 10
To see until merged with nature again
Final materials







10 days building up, “de meldkamer” Maastricht (Netherlands)























Opening














The piece















Build down
































Build up process: Art and Forest route, Kyllburg (Germany)













Build up for 10 days



















The piece















































